HÄUFIG GESTELLTE FRAGEN

1. WAS SIND LEGIONELLEN?

Legionellen sind gefährliche stäbchenförmige Bakterien, die in hoher Konzentration die Legionärskrankheit, eine spezielle und manchmal tödliche verlaufende Form der Lungenentzündung, auslösen können. Nach Schätzungen des Umweltbundesamtes erkranken daran zwischen 20.000 und 32.000 Menschen jährlich in Deutschland. Die Ansteckungsgefahr ist insbesondere beim Duschen oder im Whirlpool hoch – überall dort, wo es zu einer Vernebelung des Trinkwassers kommt und Personen den Wasserdampf einatmen.

Sie entstehen grundsätzlich an Stellen, an denen kein regelmäßiger Durchfluss herrscht und das Wasser bei einer bestimmten Temperatur steht. Bei einem Temperaturbereich zwischen 25°C und 45°C finden Legionellen optimale Wachstumsbedingungen vor. Ab einer Temperatur von 55°C wird das Wachstum eingedämmt.


2. AN WELCHEN STELLEN WERDEN PROBEN ENTNOMMEN?

Der Vermieter muss gewährleisten, dass der Prüfer an mindestens drei Stellen der gesamten Anlage Wasserproben entnehmen kann. Wichtig ist, dass die sog. Zapfstellen thermisch oder chemisch desinfizierbar sind.

3. WELCHE TECHNISCHEN VORAUSSETZUNGEN MÜSSEN GEGEBEN SEIN?

Für die Entnahme der Proben an der zentralen Warmwasserbereitung, sind spezielle Probeentnahmeventile erforderlich. Diese sind meist bei älteren Gebäuden häufig noch nicht installiert und müssen daher durch die Eigentümer und Betreiber der Großanlage durch Fachpersonal nachgerüstet werden.

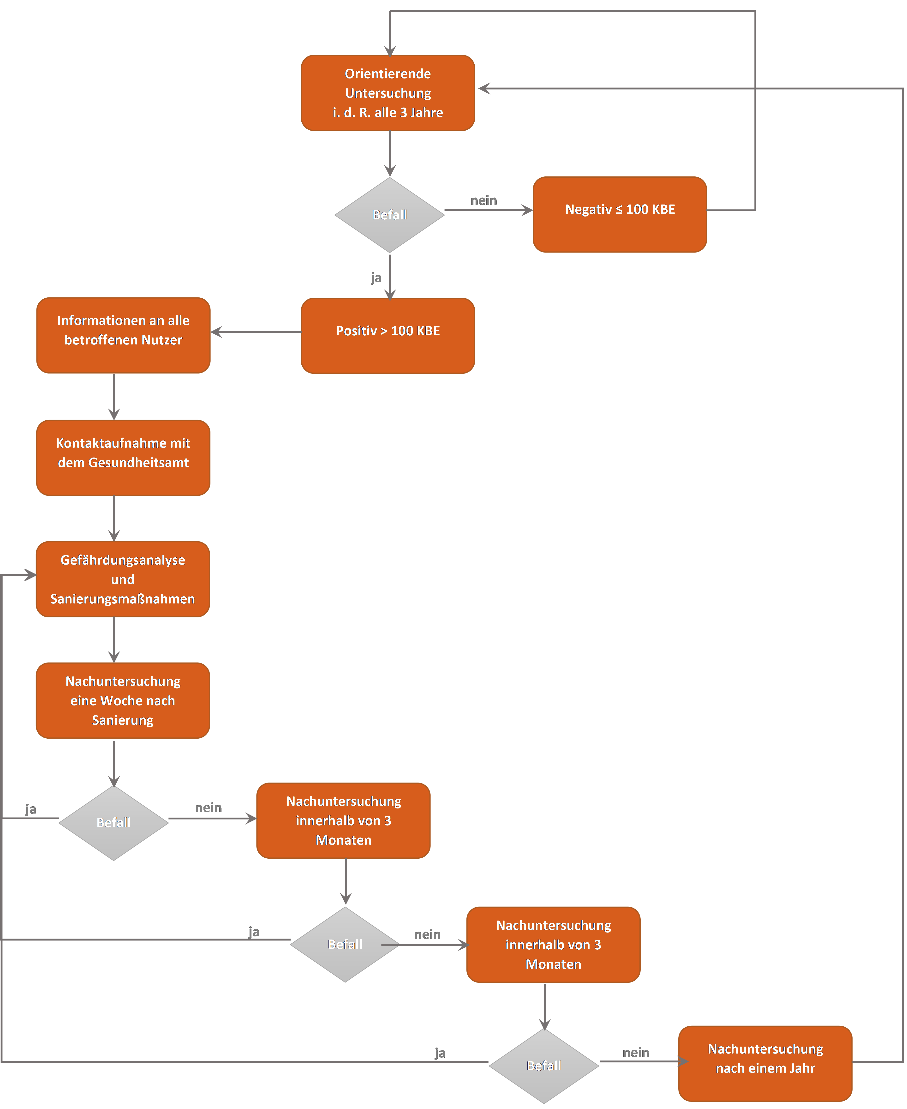
4. ABLAUF EINER TRINKWASSERUNTERSUCHUNG AUF LEGIONELLEN

Je nach Kontaminationsstärke sind unterschiedliche Maßnahmen notwendig. Die Grafik zeigt alle wichtigen Schritte im Überblick.

5. WELCHE MASSNAHMEN SIND BEI EINEM POSITIVEN BEFUND ERFORDERLICH

Meldepflicht
Bei einem positiven Legionellenbefund des Trinkwassers wird das zuständige Gesundheitsamt vom Labor unverzüglich informiert

Informationspflicht
Es müssen unverzüglich alle betroffenen Parteien (Eigentümer, Verwalter, Nutzer, Bewohner) über den Legionellenbefund informiert werden.

Handlungspflicht

Durchführung von Untersuchungen zur Aufklärung der Ursache, einschließlich einer Ortsbesichtigung sowie Prüfung der Einhaltung der allgemein anerkannten Regeln der Technik (a.a.R.d.T.).

Durchführung einer Gefährdungsanalyse: Die Trinkwasserverordnung schreibt vor, (§16 Abs. 7) dass dies unverzüglich und ohne Aufforderung erfolgen muss.

Durchführung aller erforderlichen Maßnahmen zum Schutz der Gesundheit aller betroffenen Verbraucher.

Durchführung von Nachuntersuchungen

6. DOKUMENTATIONSPFLICHT

Dokumentation der Untersuchungen und Untersuchungsbefunde

Dokumentation der durchgeführten Maßnahmen

Archivierung aller Untersuchungen, Untersuchungsbefunde und durchgeführten Maßnahmen über 10 Jahre

7. WER TRÄGT DIE KOSTEN?

Die durch die Tests entstehenden Kosten können, sofern vertraglich vereinbart, als Betriebskosten auf den Mieter umgelegt werden.Tritt ein Mangel auf, muss der Vermieter diesen beseitigen. Diese Arbeiten gelten in der Regel als Instandsetzung und sind dadurch nicht auf den Mieter umlegbar.

8. WIE KANN VORGEBEUGT WERDEN?

Grundsätzlich empfiehlt es sich, dass die Wasserleitungen regelmäßig genutzt werden und an allen Abnahmestellen auch Wasser abgenommen wird. Da Stagnationswasser das Wachstum von Legionellen fördert, sollten Totstränge, in welchen sich das Wasser sammelt, vermieden werden.Legionellen fühlen sich bei Temperaturen zwischen 20 und 45 Grad besonders wohl und vermehren sich dann am meisten. Begünstigt wird dies zusätzlich durch stehendes Wasser. Daher wird empfohlen, eine Temperatur von mindestens 55 Grad in den Warmwasserleitungen und von mindestens 60 Grad am Austritt des Warmwasserbereiters einzuhalten.